Rhino令人印象深刻的灵活性。
另外,一个好的CAM包的力量。
另外,RoboDK的机器人编程技能。
现在,您可以将它们与RhinoCAM的新RoboDK插件结合起来。
我们已经有了一组令人印象深刻的(并且不断增长的)插件为一些最流行的CAD/CAM软件包的业务。
但是,我们最新的插件是相当有趣的一个…
这是另一个插件的插件!
让我们来看看RhinoCAM的新RoboDK插件
什么是RhinoCAM?
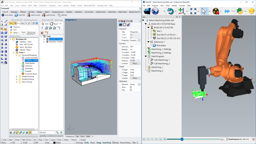
RhinoCAM是一个非常流行的自由造型工具Rhino(又名Rhinoceros或Rhino3D)的插件。我们已经有了一个可以直接与Rhino本身通信的插件.
RhinoCAM为Rhino增加了额外的CAD/CAM功能。它是基于VisualCAM是MecSoft的一个流行的独立CAM软件包。它在Rhino中无缝运行,允许您从自由生成的模型中轻松生成CNC程序。
RhinoCAM有什么好处?
RhinoCAM(和VisualCAM本身)的主要特点之一是它的5个核心模块专门用于特定的CNC制造过程。
这5个模块是:
- RhinoCAM-MILL -MILL模块是为成型、模具和工具、木工、快速成型和一般加工等过程而设计的。它兼容2.5、3、4和5轴加工,与RoboDK合作使用时非常完美。
- RhinoCAM-TURN -TURN模块是一个功能强大的2轴车削中心,用于车削粗加工、精加工、螺纹、分型和孔加工等过程。它与数控车床配合使用。
- RhinoCAM-NEST -NEST模块是一个可选的附加模块,可以帮助用户优化排列和将几何形状贴合到库存材料上。它提供了两种嵌套功能:矩形嵌套和真正的嵌套成形。
- RhinoCAM-ART- ART模块将艺术品转换成适合加工的几何形状。它可以接受栅格位图图像作为输入。它还有一套专门针对珠宝设计、标牌制作和模型制作的建模技术。这是完美的,当用于机器人绘图或雕刻项目。
- RhinoCAM-MESH- MESH模块是一个完全独立的模块,包括自动处理3D网格数据的工具。它可以清理,减少,细化,或者为NC加工和3D打印等应用准备3D网格。
这些模块构成了RhinoCAM功能的基础,并为这些特定的CAM任务提供了非常集中的功能。
为什么要同时使用RhinoCAM和RoboDK
正如你可能知道的,RoboDK是一个软件,可以让你轻松有效地为各种不同的任务编程你的机器人。
其中一项任务是机器人加工,它涉及使用机器人操作加工工具。这类似于CNC加工,但具有更大的灵活性。正如我们在文章中讨论的那样,使用机器人而不是CNC机器有几个好处在机器人加工中,机器人能胜过数控机床吗?
就像普通的CNC加工一样,该过程从CAD程序中生成的良好3D模型开始。然后,使用CAM程序将其转换为可在机器人或数控机床上加工的G-Code路径。
RhinoCAM具有生成G-Code的能力,同时还执行其他功能来优化加工过程。
然后RoboDK可以将G-Code作为输入,并自动为您的特定机器人模型创建机器人程序。
总之,您可以快速、轻松地为您的机器人加工设置生成加工程序。
介绍…新的RoboDK插件的RhinoCAM
与我们的其他插件(for犀牛本身,一种数控编程,SolidWorks,发明家)插件的主要功能由一组标准按钮控制。
它包括5个标准的CAD操作按钮(加上一个“关于”按钮):
- 自动设置-这将在RoboDK内创建一个新项目,以及您在RhinoCAM内的3D和加工路径。
- 负载部分-将3D模型直接从RhinoCAM发送到RoboDK。
- 加载NC程序这将把加工程序从RhinoCAM加载到RoboDK中。如果您使用多个加工工具,它将为每个工具创建一个新程序。
- 〇生成机器人程序这允许您在RoboDK中生成机器人程序,而无需离开RhinoCAM,这将加快您的工作流程。
- 设置-通过更改公差,比例和3D模型导出的文件类型来定制插件。您还可以定义对象在RoboDK中出现时的名称。
插件适合你吗?
如果你已经在使用RhinoCAM,那么我看不出你为什么不试试新的RoboDK插件!你可以得到一个免费演示版在下载页面。2022世界杯国家队名单
如果您还没有试用过RhinoCAM,但正在使用RoboDK和/或Rhino,请查看RhinoCAM网站看看它是否可以很好地匹配您的加工需求。
如何开始使用新的RhinoCAM插件
测试新插件功能的最佳方法是亲自尝试!
2022世界杯国家队名单最新版本的RoboDK(如果你还没有)并查看文档页面,其中详细解释了插件的所有功能。
你对RhinoCAM有什么看法?请在下面的评论中告诉我们,或者加入我们的讨论LinkedIn,推特,Facebook,Instagram或在RoboDK论坛.





关于“使用RhinoCAM和RoboDK插件进行Boost机器人加工”的评论